发布日期:2026-02-09 12:52 点击次数:104
中国男篮一分惜败背后的成长与希望
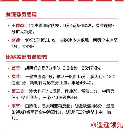
当终场哨声响起,中国男篮在男篮亚洲杯决赛中以1分之差惜败澳大利亚,记分牌定格的一刻,让许多球迷的心同时一沉。正是这场“只差一球”的失利,让人们重新审视这支球队的现在与未来。与其说这是一次遗憾,不如说是一次接近巅峰的试探,是中国男篮在困境中重新找到方向的转折点。面对实力强劲、身体对抗和比赛经验都占优的澳大利亚队,中国男篮能够咬到最后一攻,本身就是一种含金量极高的宣言——我们还没有回到亚洲之巅,但我们已经重新走上通往巅峰的路。
决赛一分惜败的真正意义
表面上看,中国男篮1分惜败澳大利亚,换来的只是一个男篮亚洲杯亚军的名次。但从竞技层面到精神层面,这1分的差距远比“冠军”和“亚军”的字眼更值得推敲。澳大利亚长期征战世界大赛,球员大多在高水平联赛效力,整体强度远超一般亚洲球队。中国男篮能够在四节里持续给对手施压,比分始终紧咬,这意味着球队的整体战术执行力、防守韧性以及关键球处理能力,已经有了明显提升。尤其是在关键时刻,球队没有崩盘,没有被对手一波流带走,而是靠着一次次高质量的攻防回合把悬念保留到最后一刻,这本身就是一次心理层面的突破。
从质疑走向认可的过程
过去几年,中国男篮经历了低谷:世界杯折戟、奥运资格赛失利、舆论压力接踵而至,“中国男篮还行不行”一度成了社交平台上的高频质问。在这样的背景下,本届男篮亚洲杯的每一场比赛,某种意义上都在接受“放大镜审视”。从小组赛的起伏,到淘汰赛的调整,再到决赛1分惜败澳大利亚,球队逐步完成了一次从被质疑到重新赢得尊重的过程。球迷或许仍然对错失冠军感到惋惜,但当大家在赛后更多谈论的是“差距究竟在哪”“这支队伍还能进步到什么程度”,说明公众视角已经从情绪宣泄,转向理性审视与期待。这种由外而内的信心修复,对任何一支国家队来说都弥足珍贵。
细节之中看见战术与气质的变化

如果将这场比赛拆解来看,会发现中国男篮在攻防两端都呈现出新的气质。进攻端,球队不再过度依赖单打,而是通过挡拆、无球掩护和快速转移球寻找空位机会,三分线外投射敢出手、出手更果断;防守端,对澳大利亚外线射手的追防、对内线强攻的协防轮转都更为坚决。尤其在第四节,当比分胶着、对手不断通过强硬突破造杀伤时,中国男篮没有陷入慌乱,而是通过连续的高强度防守回合逼迫对手失误,为自己赢得了反击与追分的机会。虽然最终只能以1分惜败,但这种对每一个回合的咬牙坚持,恰恰是“强队气质”的雏形。

典型回合折射球队韧性
可以举一个关键回合作为案例分析:在第四节中段,澳大利亚通过外线三分和内线强攻完成一波小高潮,将分差拉开到两球以上,现场气氛明显偏向他们。中国男篮在暂停后并没有过多纠结失误,而是立即调整防守策略,对持球人施加更大压力,必威体育同时收紧三秒区。接下来几回合里,中国队先是通过一次成功的协防封盖点燃士气,又利用快攻完成反击得分,将比分再次追近。这种在逆风局中依然能够执行教练意图、保持团队协同的能力,说明球队的临场调整与心理承受力已经上了一个台阶。即便结果仍是遗憾,但过程中的这些细节,构成了未来可以复制的经验资产。
亚军身份下的现实差距
获得男篮亚洲杯亚军并不意味着中国男篮已经“完全回来了”。1分的差距,有时比10分更刺眼,因为它往往来自几个可控细节:一次防守判断的迟疑、一记罚球的偏出、一个篮板球的漏抢。这些环节恰恰是衡量球队成熟度的标尺。从对抗强度看,中国球员在部分一对一环节身体对抗仍略显吃亏;从进攻层面看,当对手提高防守强度、切断外线传导球路线时,中国男篮在破解夹击、制造错位方面还有提升空间。可以说,“一分之差”既是鼓励,也是最直接的提醒——距离真正跻身世界强队,球队仍需在细节上精细打磨。
新老交替中的责任与机会
这届赛事,对中国男篮而言还有一个关键背景,就是阵容处于新老交替阶段。一批老将的经验仍是球队稳定的基石,而一批年轻球员正通过高强度的洲际比赛迅速成长。决赛中,一些年轻球员在面对澳大利亚强硬身体对抗时敢于突破、敢于防守,哪怕在某些回合犯错,也愿意承担责任。这种态度本身就是一大收获。未来几年,中国男篮的高度、速度和外线火力都将更多依赖这批球员的成长轨迹。如果说1分惜败澳大利亚是一场教训,不如说是一次深刻而宝贵的“集体培训课”,让年轻人更清楚自己在世界篮球体系中的坐标。
从亚洲杯走向更大舞台的路径

从更长远的维度看,男篮亚洲杯只是一个阶段性的节点。中国男篮1分惜败澳大利亚、获得亚洲杯亚军,说明在亚洲范围内,球队具备与顶级强队抗衡的实力,但要真正提升到世界舞台,仍需要系统性的积累。一方面,联赛层面需要持续提升对抗强度和战术多样性,让球员在日常比赛中就习惯高强度、高节奏;国家队需要通过更多高水平热身赛和国际大赛,去适应不同风格对手的冲击。只有在更广阔的对手谱系中持续经历折磨和考验,这样的“一分惜败”才会逐渐变成“一分险胜”,最终再变成更从容的掌控局面。
球迷情绪与篮球文化的反思
这次赛事,也再次折射出中国篮球文化的一个特点——情绪常常先于理性。胜利时高喊“王者归来”,失利时便质疑“一无是处”。真正成熟的篮球环境,需要在冷静分析与理性支持之间找到平衡。中国男篮1分惜败澳大利亚、拿到男篮亚洲杯亚军,在结果上并不完美,但在内容上提供了大量值得肯定与反思的素材。如果球迷和媒体能在赛后更多讨论战术变化、球员成长、体系构建,而不是只停留在“赢或输”的情绪层面,那么整个篮球生态的成长速度会远超现在。这种从结果导向向过程导向的转变,是中国篮球想要真正进步所必须完成的文化升级。
回望这场以1分定胜负的决赛,遗憾在所难免,但遗憾并不意味着否定。中国男篮用一场高强度对决找回了久违的尊重感和期待值,用男篮亚洲杯亚军的成绩证明自己仍然是亚洲最值得重视的力量之一。更重要的是,这场惜败为未来的每一次集结、每一场大赛,埋下了清晰的目标与动力——在不久的将来,用一次真正意义上的突破,来回应这1分之差留下的所有感慨和不甘。
